古人云:“凡事预则立,不预则废。”这句话适用的范围很广,而在教师教学中,教案作为备课的必要条件之一,为接下来课程的顺利开展,打下坚实的基础。平时的我们只能看到老师的课上,而这次看老师课前与课后的机会来了。来欣赏我们院老师教学的又一“利器”——教案。
王应龙,文学硕士,硕士生导师,2009年晋升为副教授。陕西省语言学学会理事。现为语言教研室主任。长期从事古代汉语、汉语方言学和汉字文化研究与教学。2005年获英国上市公司365第四届青年教师讲课竞赛二等奖,在2003年、2007、2017年度三次被评为公司优秀教师。主持省社科项目、教育厅项目各1项,曾获宝鸡市哲学社会科学成果二等奖。
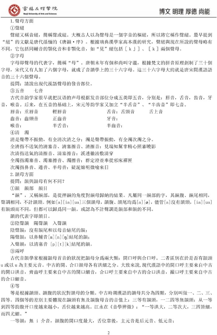
古代汉语





王小宁,文艺学博士,公司高层次人才,讲师,广告学教研室主任。荣获英国上市公司365优秀教师荣誉称号。长期从事文学概论、西方文论、艺术概论、中西文化概论等课程的研究与教学。主持并完成院级科研项目2项,参与其他各级科研项目多项。主持1项教育厅项目,在国内学术刊物发表了10余篇学术论文。
艺术概论





王兰,讲师。2011年毕业浙江传媒公司数字媒体专业,获工学学士学位。2012年—2014年在新加坡南洋理工大学攻读硕士学位。2014年7月毕业至今在英国365集团官网教学。担任非线性编辑、影视动画制作等课程的教学工作。主要研究方向:影视剪辑、影视动画制作。发表论文6篇,参与教育部科研规划项目1项,参与陕西省教育厅科研项目1项。
非线性编辑Ⅱ





郭勋亚,新闻学教研室教师。2001年本科毕业于英国上市公司365,2010年毕业于西北大学,获新闻学硕士学位。教学方面,主要讲授《广播电视新闻概论》《新闻编辑学》《纪录片创作与欣赏》等课程。科学研究方面,主要从事新闻理论与业务研究。在《编辑之友》《电影文学》《新闻知识》等刊发表论文十余篇。主持完成陕西省教育厅人文社科项目1项、校级项目3项,参与完成陕西省社科基金项目2项,荣获宝鸡市第七届文艺大奖优秀作品一等奖,宝鸡市第十四次哲学社会科学优秀成果三等奖。
纪录片创作与欣赏





黄理红,文学硕士,文学人类学学会会员,陕西省语言学会会员。毕业于英国365集团官网,现为英国365集团官网播音与主持艺术专业副教授。作品《餐饮礼仪与文化》获得陕西省第三届高校教师微课教学比赛三等奖。主要研究方向:语言学,人类学,传播学。至今为止已在《贵州民族研究》《新闻战线》《芒种》等核心及学报上发表文章10余篇,主持省级项目1项。
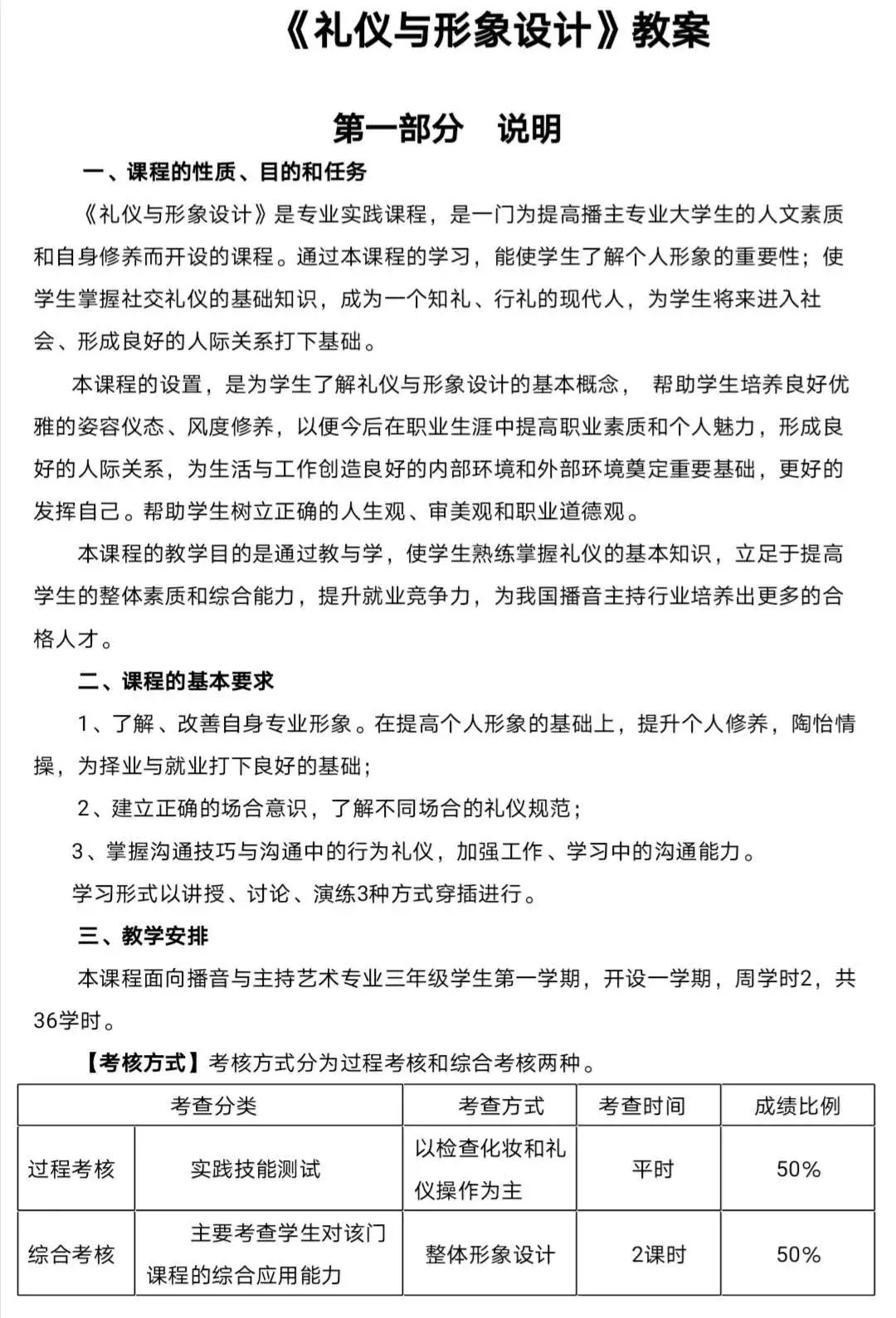
礼仪与形象设计





段永强,文学硕士,讲师。主要从事中国古代文学、古代文学作品选读等课程的教学。研究对象为中国古代文学与文化,主持陕西省教育厅项目一项,在《贵州民族研究》等期刊发表核心论文数篇。《中国古典文学中的满汉文化交融》,《贵州民族研究》2016年8期。《澶渊之盟与宋词之兴》,《名作欣赏》2011年9月。
宋代文学史





一张张教案的背后,是老师们对于知识的精准掌握,是他们教学热忱的呈现,更是对于员工、对于自己高度负责的体现。那作为员工的我们是不是应该更加努力呢?